中国国际农业机械展览会
全国农业机械及零部件展览会
特装管理办法
主办单位:
中国农业机械流通协会
中国农业机械化协会
中国农业机械工业协会
主场运营商:
北京国机联创广告有限公司
特别申明:
欢迎参加2021中国国际农业机械展览会!
《特装管理办法》是您参加本次展会、搭建特装展台的重要指南,请您认真阅读并严格遵守本办法。请务必遵守国家、地方政府、主办单位、主场运营商和展馆制定的相关法律法规、管理规定等,服从现场工作人员管理,确保施工的安全和质量,对因违反前述规定而产生的安全事故承担全部责任。主办单位及其相关部门保留对参展商、施工单位递交的搭建方案进行审核或委托第三方审核并要求修改的权利。所有展台的准备和施工工作须经主办单位批准后方可实施。
请在规定截止日期前与主场运营商取得联系,提交报馆资料,我们会为您提供所需的相应服务。衷心祝愿您的企业在本次展会中取得丰富收获!
第一部分 展会基本信息
一、展会基本信息
展会名称: 2021中国国际农业机械展览会
展会时间: 2021年10月26日-10月28日
展会地点: 青岛世界博览城国际展览中心
主办单位:
中国农业机械流通协会
中国农业机械化协会
中国农业机械工业协会
承办单位:
北京汇邦汉威展览展示有限公司
中国农业机械化协会展览部
中国农业机械工业协会行业工作部
青岛世界博览城国际展览中心
主场运营商:北京国机联创广告有限公司
二、展会重要时间表(具体以主场运营商实际通知为准)
注:请在10月1日之前向主场运营商申报用电,逾期将加收所报项费用的100%滞纳金。
三、主场运营商联系方式
主场运营商:北京国机联创广告有限公司
特装展台搭建服务
特装咨询:
刘 旭 18611414931
国占标 13911724754
特装报馆审核
报馆咨询:汪亚东 010-86476055 15201171247
室内展区:
雷 颖 010-86476055 13910160701(十字连廊展区)
门 悦 010-86476055 13717610070(S1-S6馆展区)
齐巨龙 010-86476055 17701132060(N1-N6馆展区)
室外展区:汪亚东 010-86476055 15201171247
如需汇款请将款项汇至我司人民币收款账户:
户 名:北京国机联创广告有限公司
账 号:3212 3010 0100 0171 13
开户银行:兴业银行北京海淀支行
报馆纸质资料盖原章快递地址:北京市海淀区丹棱街6号10层1027 邮编:100080
第二部分 主场运营服务项目
一、服务项目
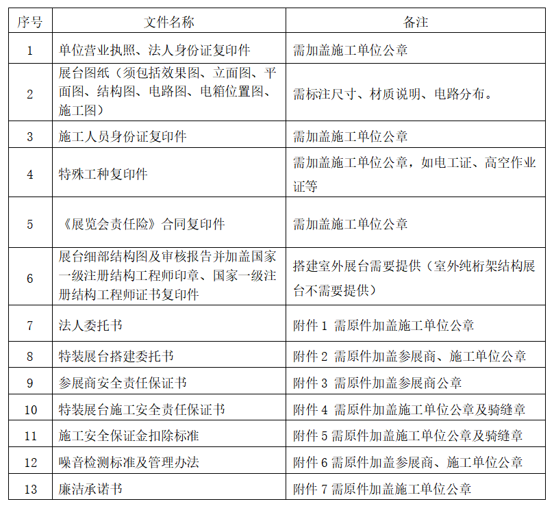
(一)特装展台办理施工手续需提供以下材料
注:所有要求加盖公章且超过1页的附件表格,每一页均需盖章并加盖骑缝章,少盖漏盖的附件视为提交资料不齐全。
请参展商通知各自的施工单位,务必在截止日期(10月1日)前与主场运营商北京国机联创广告有限公司联系,办理施工申报手续并交纳相关费用。逾期未办理申报手续,将产生滞纳费用(10月1日以后将不再接收任何形式新增报馆,需备齐资料现场报馆,且需加收100%费用)。如果在上述截止日期前北京国机联创广告有限公司未收到相关文件,后续服务将被延缓或取消,为此对参展所造成的影响,参展商及施工单位将承担一切的后果。详见各附表。 (二)特装展台进馆手续申报流程:
1.提交上表中提到的书面图纸及资质证明(所有资料需提供纸质文件一份,图纸需彩色打印,快递至主场运营商,电子版报馆资料请提交至网络报馆系统,网络报馆系统操作流程详见《展台搭建须知》)。
2.主场运营商接到参展商或施工单位的订单后,将给付款单位生成付款通知单。请在接到付款通知单并确认订单后,在规定的时间内及时缴纳各项费用。
3.缴纳相关费用后,现场方可领取施工证件,时间、地点另行通知。
4.撤展时施工单位须把展位清理干净不得遗留任何物品。经主场运营商指定的各馆负责人检查后,若展台拆除工作按时完成,在搭建期间、展期和撤展期间没有发生违规或安全事故,且不拖欠任何费用,施工安全保证金将在三十个工作日内无息退还。如果在搭建或撤展过程中有违反《特装管理办法》的情况,一经发现按照规定直接扣减施工安全保证金。
注意:参展商及施工单位应保证所提交特装方案的原创性,如有知识产权类纠纷,由侵权方承担全部责任。
请将款项汇至我司人民币收款账户:
1.汇款到我方指定账户需为订单全额款项,汇款方承担全部汇款手续费。请授权人向银行咨询汇款手续费。我方在收取全额款项之后才会提供相关服务。备注:
2.预订同时须付费,过期预订或现场预订将加收100%的费用。现场缴纳至主场运营商的各项费用,只接收现金、微信以及支付宝,不接收信用卡。
(三)相关费用标准
施工安全保证金费用收费标准(含噪音管理押金):
1. 一般展位施工安全保证金收费标准
a) 展位面积小于100平方米(含),室内外每展位支付施工安全保证金人民币2万元;
b) 展位面积大于100平方米小于500平方米(含),室内外每展位支付施工安全保证金人民币5万元;
c) 展位面积500平方米以上,室内外每展位支付施工安全保证金人民币10万元。
2. 机车位企业施工安全保证金收费标准
a) 2个以内 (含)机车位展位施工安全保证金人民币 2000元;
b) 3–5 个 (含)机车位展位施工安全保证金人民币 3000元;
c) 6–10 个 (含)机车位展位施工安全保证金人民币 5000元;
d) 11个以上(含)机车位展位施工安全保证金人民币10000元。
收取施工安全保证金的目的旨在使参展商及施工单位的活动遵守各项规章制度,并用于赔偿因违规对展会及展馆以及出现人员伤害事故造成的直接或间接损失。如展位在搭建期间、展期和撤展期间没有发生违规,展台拆除按时安全完成并符合场地复原规定,不拖欠任何费用,施工安全保证金将于展台拆除验收后三十个工作日无息退还;
备注:1.展会现场不进行施工安全保证金退还工作;2.退还施工安全保证金时将直接退还给支付方,不能转退给第三方;3.展会结束后,不能返还原始收据或不能提供代替收据的书面文件者,主场运营商有权拒绝退还其施工安全保证金。
施工管理费用收费标准:
按实际展位面积计算,施工管理费每平方米人民币22元。
施工证件收费标准:
一律从主场运营商处领取,每个15元。
安全员袖章: 20元/个/人
展位面积小于100平方米(含),须配1名安全员;
展位面积大于100平方米小于500平方米(含),须配2名安全员;
展位面积500平方米以上,须配3名安全员。
车证收费标准:
一律从主场运营商处领取,每个20元。(仅限货车使用,小客车持证无效)
1.车辆进场证件实行一车一证,车证一经售出,概不退换。
2.所有货车须办理通行证方可进入展馆内部。持证车辆装、卸货完毕后须立即驶离展览中心,禁止在展览中心内停放。
3.所有进出馆货车辆都必须接受现场管理人员的核查和管理,车辆须按照场地内的标识和道路规范行驶,不得跨越、横穿其他区域展位,司机不得离开车辆。如有违反,现场管理人员有权禁止其驶入展馆区域。
4.申请进出展馆货车应按照日期、时段与要求,在微信公众号上申报进场车辆数量,并缴纳押金600元车证押金,(限时3小时,超过时间按照200元/小时收取延时费,不足一小时按一小时计算)。运输司机需及时将车证放在车辆前挡风玻璃明显处。所有证件在车辆离场后,由组委会工作人员在证件上方注明离开时间。车辆进场证件实行一车一次一证,车证一经使用,概不退换。使用后未在规定时间内归还,视为超时使用,将扣除全部押金。
5.现场申请布撤展车证,将依据当日布撤展计划和整体车流数量情况进行核发,安排进出次序。请申请方协调好所有货车运输计划,运输货车未按规定时间到达将不予进行时段或日期调整。
(四)车证办理流程:
详情请下载附件查看
用电收费标准如下:

加班收费标准 (单位:元/小时/展位)

宽带、电话收费标准

供水排水服务费

(五)保 险
展会所有搭建施工单位进场前(如:展位施工搭建、AV设备安装等)必须为其搭建的展位购买保险。险种仅限于展览会责任险。
保险要求:雇请员工和第三者每人意外医疗赔偿不低于60万,每人意外死亡赔偿不低于60万,总累计赔偿不低于800万。展位搭建施工单位必须在进场前7个工作日内,将保单上传到大会指定主场运营商的报馆系统。审核通过后,现场方可办理进场手续,否则禁止进场。
郑先生:13167530850(微信同号)
胡小姐:13681107043
邮箱:zhanbaoyunlian@163.com
保险服务热线:400-668-0959 010-63559239
地址:北京市西城区平原里20号
一、投保方式
1、可使用手机微信扫一扫功能,扫描下方二维码购买《展览会责任险》。

2、可登录展保云联官网www.zhanbaoyuanlian.com,点击立即投保,选择“2021中国国际农业机械展览会”进行投保。
3、可拨打400-668-0959客服电话进行投保。
注意事项:搭建商投保前,请务必确认好服务参展商企业名称及统一社会信用码。
第三部分 展台搭建须知
所有特装展台的施工单位(包括入围搭建商、非入围搭建商、参展企业自搭建)在报馆审图截止日期前在http://www.bjgjlc.com网上注册提交电子版文件;
详情请下载附件查看
第四部分 相关附件
详情请下载附件查看
