我要参展
管理规定
申报说明
首页
资讯
搜索
注册/登录
EN
EN
中文
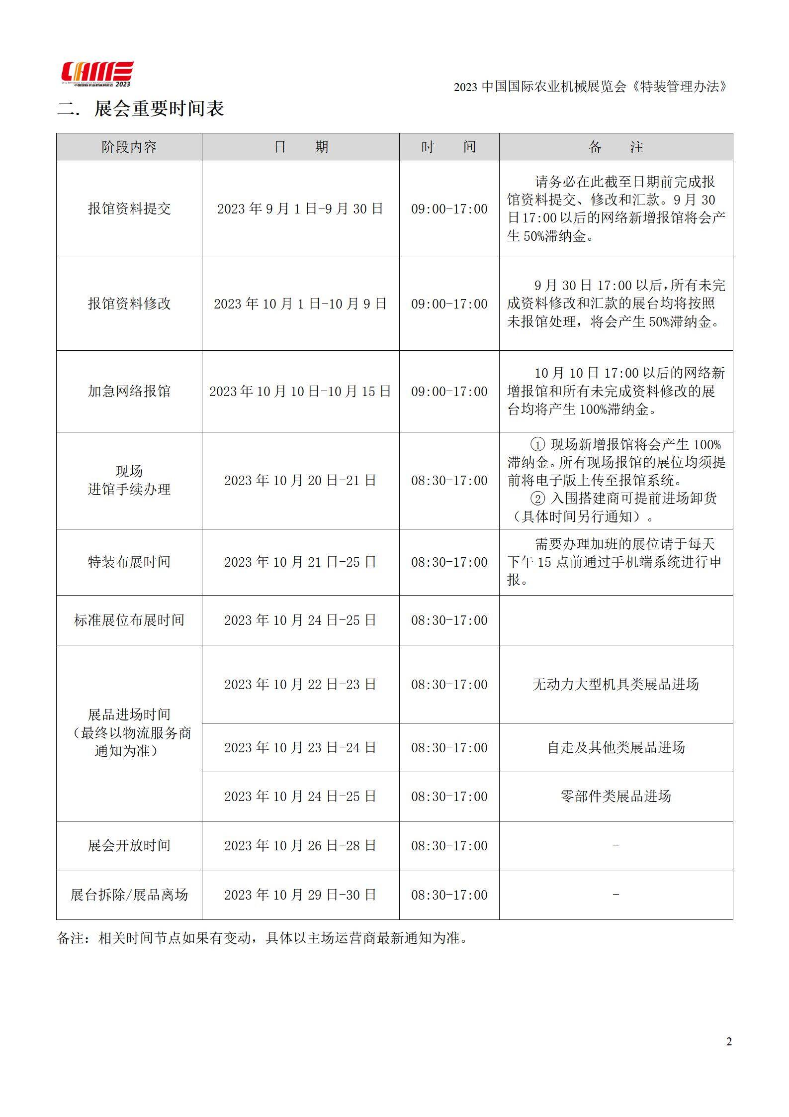
2023中国国际农业机械展览会《特装管理办法》
发布时间:2023-07-06
分享
2023中国国际农业机械展览会《特装管理办法》8月.pdf