我要参展
管理规定
申报说明
首页
资讯
搜索
注册/登录
EN
EN
中文
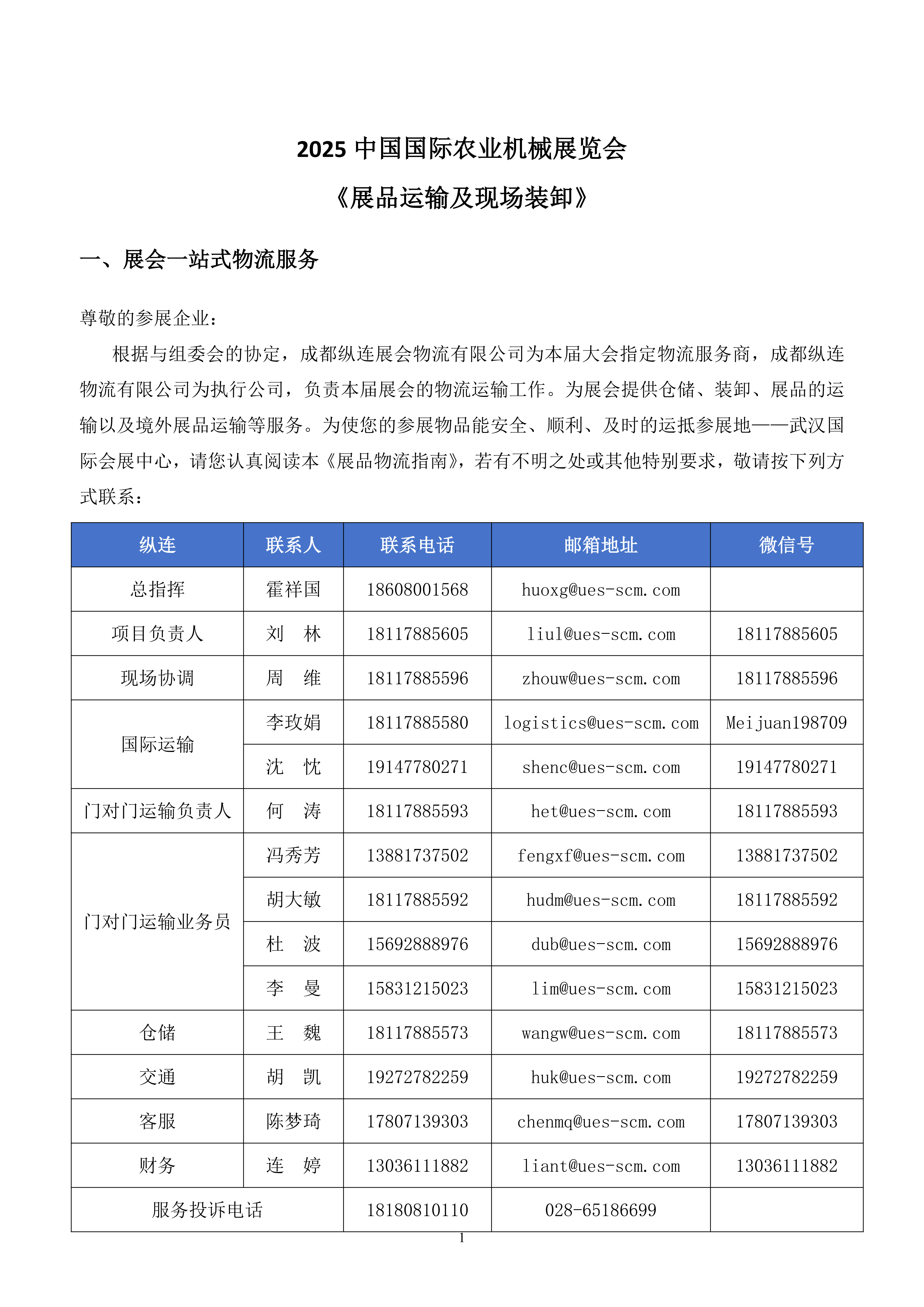
2025中国国际农业机械展览会《展品运输及现场装卸》
发布时间:2025-07-08
分享
2025中国国际农业机械展览会《展品运输及现场装卸》.pdf