我要参展
管理规定
申报说明
首页
资讯
搜索
注册/登录
EN
EN
中文
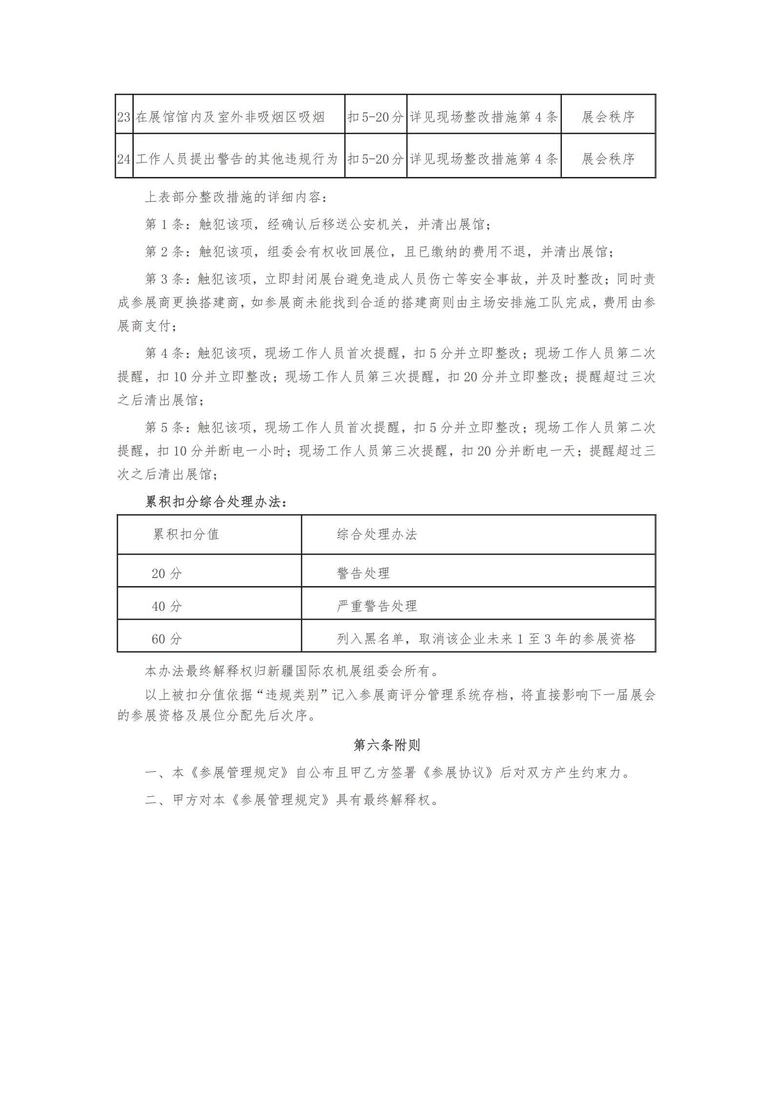
新疆国际农业机械博览会《参展管理规定》
发布时间:2026-05-27
分享
新疆国际农业机械博览会《参展管理规定》.pdf